首页 > 电力电缆
[分支电缆] 电力电缆分支方式的利与弊
P:2012-08-06 15:51:30
1
在建筑高层楼宇配电干线电缆分支中,按其发展历史的先后次序分为:插接式母线槽、电缆分线箱、预分支电缆和绝缘穿刺连接器。
1. 插接式母线槽:主要用于大负荷配电线路中,一般高层建筑电气竖井内安装的母线槽每层均有一个插接接头,母线槽出厂后须分段运至施工现场用螺栓进行安装连接,且要保证适中的接头力矩,对安装工人的技术要求较高,另外母线槽在防水、耐腐蚀、抗震、抗位移等方面能力较差。
2. 电缆分线箱:这种连接方式需要占用较大施工空间,成本高,施工复杂且难度大,可靠性较差,分支接头处易形成故障点。
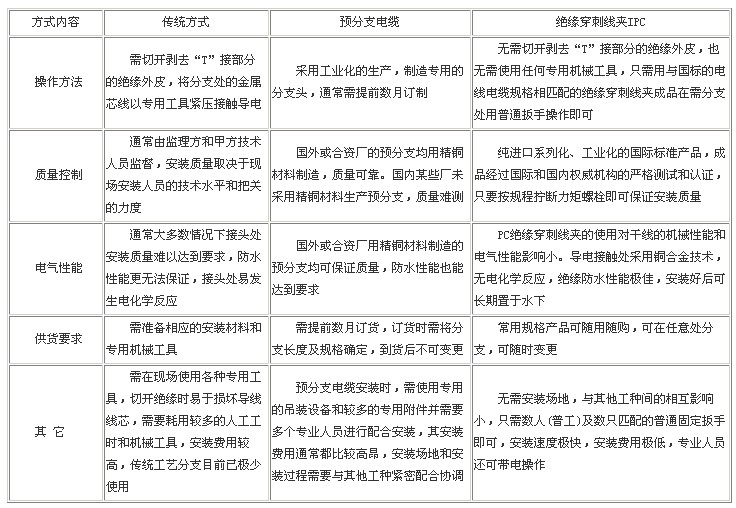
3. 预分支电缆:与母线槽比较,虽具有重要轻、外径小、防水性、耐腐蚀性、抗震性良好,对环境要求低的特点,但价格较高,需专门设备吊装,费时费工。而且,预分支电缆定货前需对建筑电气竖井的实际尺寸(竖井高度、层高、每层分支头位置等)进行测量,工厂再根据实际尺寸制作,生产出来的预分支电缆具有不可变更性。为避免因楼层功能改变引起容量的变动,还需将预分支电缆的干线和支线截面均放大一级,特殊情况还应预留分支线以供备用。
4. 绝缘穿刺连接器:该连接方式具有安装简便,低成本,安全可靠免维护的特点。无需截断主电缆、无需剥去电缆的绝缘层即可做电缆分支,接头完全绝缘,可带电作业,可以在电缆任意位置作现场分支。不需使用终端箱、分线箱。且接头耐扭曲,防震、防水、防腐蚀老化。使用绝缘穿刺连接器做电缆分支,综合效益明显,性价比优于以往的传统连接方式。

side-to-side far end crosstalk - 实线问的远端串音 (0) 投诉
3

你需要登录才能发表,点击登录。