手机版
欢迎来到电缆网
请登录
快速注册
我的信息
0
电线电缆型号
电缆翻译
发采购
我的收藏
发招聘
网站商店
网站导航
已注册?
【快速登录】
用第三方扫码登录
注册登录,获取更多权益!
1、每日签到。
2、更多会员功能。
首页
企业厂家
人才招聘
搜索
资料下载
网站设置
首页 >
选型 安装 维修
发 贴
签 到
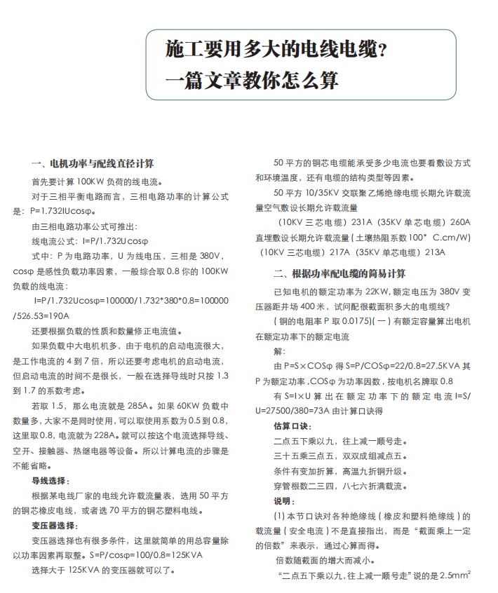
[电缆选型] 施工要用多大的电线电缆?一篇文章教你怎么算
chinacablec
P:2019-09-14 21:58:59
1
coherent optical fiber communication - 相干光纤通信
(11)
投诉
lsdb2008
P:2019-09-15 08:23:14
2
好文章,赞一个!
WT - water treeing水树(枝)
(0)
投诉
wwq0187
P:2019-09-15 08:29:00
3
学习啦
color coded polyethlene jelly filled cable - 色标聚乙烯绝缘石油膏填充电话电缆
(0)
投诉
xiao120
P:2019-09-15 08:30:15
4
有知识点 收藏了
MB - Mbyte-megabyte兆字节
(0)
投诉
hong86
P:2019-09-15 17:09:11
5
学习了
SPT-2 - 形状及材质与 SPT-1 相似,但绝缘厚度较厚,使用电压 300V,导体范围为AWG#18~AWG#16。
(0)
投诉
游客
P:2019-09-17 13:10:18
6
谁能解释一下 文章里的允许压降△20V 是怎么来的? 请指教……
KTACSR - high strength thermoresistant aluminium conductor steel reinforced高强度耐热钢芯铝绞线<日本古河产品>
(1)
投诉
游客
P:2019-09-18 15:29:50
7
受教了,虽然我是做电缆料的,但是学到不少!随便打个广告:有需要低烟无卤电缆缆料的么:成束A,B类,B1,CPR,单根垂直,水平,找不到合适料都可以问问我《18168961851》微信同号
insulation thickness - 绝缘厚度
(0)
投诉
NDCB
P:2019-09-18 19:42:51
8
回楼上,太随便不好!顺便倒可以理解!
turret coiler - 转塔式成圈机
(0)
投诉
weizi2
P:2019-09-19 07:59:04
9
计算结果是对的,但是中间的公式编辑错误,少个括号,应该是I=P/(1.732*U*COSφ)
cable defect - 电缆故障
(0)
投诉
abcdef1234
P:2019-09-19 19:55:32
10
厉害,这都看出来了
dieholder - 模架,模座
(0)
投诉
zhuxuny
P:2019-09-19 21:49:28
11
flyer-type strander - 弓式绞线机
(0)
投诉
yvhkdv
P:2019-09-21 09:55:57
12
学习了
multimedia communication - 多媒体通信
(0)
投诉
tianlin
P:2019-09-21 15:26:43
13
不错
optical cable pigtail - 光缆引出端,尾巴光缆
(0)
投诉
q448225940
P:2019-09-29 11:22:42
14
不错
laser diffraction - 激光衍射
(0)
投诉
yvhkdv
P:2019-10-11 10:01:22
15
学习了
middleware - 中间件
(0)
投诉
73
你需要登录才能发表,
点击登录
。