首页 > 标准讨论 培训学习
[标准讨论] 标准解读|GB/T 12706.2新旧标准对比分析
P:2020-04-24 19:58:49
1
1.增加了无卤混合护套料(ST8),增加了ST8无卤护套混合料的机械性能、高温压力、低温性能、燃烧性能和吸水性能试验,增加了对无卤低烟阻燃电缆绝缘、内衬层和填充、隔离套和外护套的要求
1)2008版规定
无。
2)2020版规定
对于增加无卤混合护套料(ST8)在标准中所引起的各章条变化较多,在标准中表4、6.1、8.2.2、13.3.3、14.2、表5、19.6、19.7、19.9、19.10、19.16、19.25、表21和表25均有增加或涉及。

8.2 内衬层与填充
……
8.2.2 材料
……
无卤电缆的内衬层和填充应符合表5规定。
13.3.3 隔离套
……
无卤电缆的隔离套(ST8)应符合表5规定。
……
14.2材料
……
如果要求在火灾时电缆能阻止火焰的蔓延、发烟少以及没有卤素气体释放,应采用无卤阻燃型护套材料。无卤阻燃电缆的外护套(ST8)应符合表5的规定。
……
19.10 PVC绝缘和护套以及无卤护套的低温性能试验
19.10.1 步骤
应按GB/T 2951.14-2008第8章取样和进行试验,试验温度见表23、表22和表25。
19.10.2 要求
试验结果应符合GB/T 2951.14-2008第8章规定。
19.16 燃烧特性试验
19.16.2 电缆的成束阻燃试验
该试验适用于ST8无卤护套的电缆。
对于其他材料护套的电缆,当制造商申明电缆有成束阻燃特性时应进行试验。
应根据申明的类别进行成束阻燃试验,阻燃A类、阻燃B类、阻燃C类、阻燃D类的试验要求和方法应分别符合GB/T 18380.33、GB/T 18380.34、GB/T 18380.35、GB/T 18380.36的规定。
19.16.3 烟密度试验
该试验适用于ST8无卤护套的电缆。
试验步骤和要求应符合IEC 61034-2规定。
19.16.4 酸气含量
19.16.4.1 步骤
该试验适用于非金属ST8材料作为外护套的无卤电缆。
试验方法应符合GB/T 17650.1规定。
19.16.4.2 要求
试验结果应符合表5规定。

19.16.5 pH值和电导率试验
19.16.5.1 步骤
该试验适用于非金属ST8材料作为外护套的无卤电缆。
试验方法应符合GB/T 17650.2规定。
19.16.5.2 要求
试验结果应符合表5规定。

19.16.6 氟含量试验
19.16.6.1 步骤
该试验适用于非金属ST8材料作为外护套的无卤电缆。
试验方法应符合GB/T 7113.2规定。
19.16.6.2 要求
试验结果应符合表5规定。

19.25 无卤护套的吸水试验
19.25.1 步骤
应按GB/T 2951.13-2008的9.2规定取样和进行试验,试验条件应符合表25规定。
19.25.2 要求
试验结果应符合表25规定。



2.增加了额定电压18/20(24)kV电缆的标称绝缘厚度规定
1)2008版规定
无。
2)2020版规定


3.修改了挤包内衬层和绕包内衬层的要求
1)2008版规定

2)2020版规定
8.2 内衬层与填充
8.2.2 材料
用于内衬层和填充物的材料应适合电缆的运行温度并与电缆绝缘材料相兼容。除纵向阻水型电缆外,内衬层和填充物应采用非吸湿材料。
无卤电缆的内衬层和填充应符合表5规定。

8.2.3 挤包内衬层
挤包内衬层的标称厚度见表9。

8.2.4 绕包内衬层
缆芯假设直径为40.0 mm及以下时,绕包内衬层的标称厚度取0.4 mm;如大于40.0 mm时,则取0.6 mm。
绕包内衬层采用单根或多根带材重叠绕包而成。当多根带材绕包时,每一根均应重叠绕包。
4.修改了铜带搭盖率的规定
1)2008版规定

2)2020版规定
10.2 要求
10.2.1 金属屏蔽中铜丝屏蔽的电阻,适用时应符合GB/T 3956规定。铜丝屏蔽的标称截面应根据故障电流容量确定。
10.2.2 铜丝屏蔽由疏绕的软铜线组成,表面可采用反向绕包的铜丝或铜带扎紧,相邻铜丝的平均间隙不应大于4 mm。相邻铜丝平均间隙的定义和计算见GB/T 11017.2-2014中6.5.2。
10.2.3 铜带屏蔽应由一根重叠绕包的软铜带组成。重叠绕包铜带间标称搭盖率为15%,最小搭盖率不应小于5%。要求时,可采用其它结构。
屏蔽原材料软铜带应选择符合GB/T 11091规定的铜带。
铜带标称厚度为:
——单芯电缆:≥0.12 mm;
——三芯电缆:≥0.10 mm。
铜带的最小厚度不应小于标称值的90%。(“应不”与“不应”表现在标准化助动词使用规范性)
5.修改了铅套的标称厚度计算公式
1)2008版规定


2)2020版规定
铅套应采用铅或铅合金,并形成松紧适当的无缝铅管。
铅套的标称厚度应按公式(1)计算:
…………(1)
式中:
tpb ——铅套标称厚度,单位为毫米(mm);
Dg ——铅套前假设直径,单位为毫米(mm)。
假设直径计算应按附录A进行,计算结果应修约到一位小数(见附录B)。
当标称厚度计算值小于1.2 mm时,铅套标称厚度取值为1.2 mm,计算值应按附录B修约到一位小数。
6.修改了铠装材料的规定
1)2008版规定

2)2020版规定
13.2 材料
圆金属丝或扁金属线应为镀锌钢丝、不锈钢丝(非磁性)【新增】、铜丝或镀锡铜丝、铝丝或铝合金丝。
金属带应为镀锌钢带、不锈钢丝(非磁性)【新增】、铝带或铝合金带。钢带应采用工业等级的热轧或冷轧钢带。
在要求铠装钢丝层满足最小导电性的情况下,铠装层中允许包含足够的铜丝或镀锡铜丝,以确保达到要求。
选择铠装材料时,尤其是铠装作为屏蔽层时,应特别考虑腐蚀的可能性,这不仅为了机械安全,也为了电气安全。
除非采用特殊结构,用于交流系统单芯电缆的铠装应采用非磁性材料。
注:用于交流系统的单芯电缆以磁性材料为主的铠装即使采用特殊结构,电缆载流量仍将大为降低。
7.增加了粗圆金属丝直径的规定以及铠装下隔离套或内衬层标称厚度规定
1)2008版规定


2)2020版规定
13.4 铠装金属丝和铠装金属带的尺寸
铠装金属丝和铠装金属带应优先采用下列标称尺寸:
——圆金属丝(细):直径0.8 mm、1.25 mm、1.6 mm、2.0 mm、2.5 mm、3.15 mm;
——圆金属丝(粗):直径4.0 mm;【新增】
——扁金属线:厚度0.8 mm;
——钢带:厚度0.2 mm、0.5 mm、0.8 mm;
——铝或铝合金带:厚度0.5 mm、0.8 mm。

13.6 圆金属丝或扁金属线铠装
金属丝铠装应紧密,即使相邻金属丝间的间隙很小。必要时,可在扁金属线铠装和圆金属丝铠装外疏绕一条标称厚度最小为0.3 mm的镀锌钢带,钢带厚度的偏差应符合17.7.3规定。
采用粗圆金属丝铠装时,当铠装下隔离套或内衬层的标称厚度计算值小于2.0 mm时,隔离套或内衬层的标称厚度应取值为2.0 mm。
8.修改了外护套厚度的规定
1)2008版规定

2)2020版规定
14.3 厚度
若无其它规定,挤包外护套标称厚度值应按公式(3)计算:
…………(3)
式中:
tos ——外护套标称厚度,单位为毫米(mm);
Dos ——挤包护套前电缆的假设直径,单位为毫米(mm)。
按公式(3)计算出的数值应修约到0.1 mm(见附录B)。
当单芯电缆外护套标称厚度的计算值小于1.4 mm时,外护套标称厚度取值为1.4 mm。当多芯电缆外护套标称厚度的计算值小于1.8 mm时,外护套标称厚度取值为1.8 mm。
此处变化较大,电缆企业在修改《工艺文件》等技术资料时应特别注意!!!
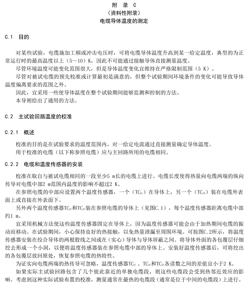
9.增加了试验中电缆导体温度的确定方法
1)2008版规定
无。
2)2020版规定
15.4 电缆导体温度的确定
试验中电缆导体温度的确定参见附录C。




10.增加了有半导电层外护套的耐压试验
1)2008版规定
无。
2)2020版规定
16.1 概述
例行试验通常应在每一根电缆制造长度上进行(见3.2.1)。根据购买方和制造方达成的质量控制协议,可减少试验电缆的根数或采用其它的试验方法。
本部分规定的例行试验为:
a)导体电阻测量(见16.2);
b)在带有符合7.2和7.3规定的导体屏蔽和绝缘屏蔽的电缆绝缘线芯上进行的局部放电试验(见16.3);
c)电压试验(见16.4);
d)当电缆外护套上有半导电结构时,外护套直流耐压试验(见16.5)。
16.5 外护套耐压试验
适用时,对于外护套上有挤包半导电层的电缆,可按IEC 60229: 2007中3.1规定进行外护套直流电压试验。
附:IEC 60229: 2007,3.1

3.1 D.C. voltage test
A d.c. voltage of 8 kV per millimetre of the specified nominal thickness of the extruded oversheath shall be applied for 1 min between the underlying metal layer at negative polarity and the outer conducting layer, subject to a maximum voltage of 25 kV.
No breakdown of the oversheath shall occurduring the test.
NOTE The outer conducting layer may consist of a conductive layer applied to the extruded oversheath or obtained by immersion in water for the duration of the test.
参考译文:
3.1 直流耐压试验
以外护套标称厚度8kV/mm为基准,但最大不超过25kV,确定施加直流电压值。其电压应施加在外护套下的金属层和外部导电层之间,其中(外护套下的)金属层连接负极,施加电压时间为1min。
试验过程中,外护套不应发生击穿。
注:挤包在外护套上的导电层或在试验过程中浸入水中,均可作为外部导电层。
11.修改了对非金属护套厚度的要求
1)2008版规定


2)2020版规定
17.5.3 对非金属护套要求
采用与外护套紧密粘结的挤包外半导电层结构时,挤包外半导电层的厚度可作为护套厚度的一部分,最多不超过0.3 mm。不考虑哑铃片的制作方式,包含挤包外半导电层的护套应满足该类型护套的所有机械性能要求。
非金属护套厚度最小测量值不应小于规定标称值的80%-0.2 mm,见公式(6):
……………(6)
式中:
——非金属护套厚度最小测量值,单位为毫米(mm);
——非金属护套标称厚度,单位为毫米(mm)。
19.3 非金属护套厚度测量(包括外护套、挤包隔离套、挤包内衬层)
19.3.1 取样
应取一个电缆试样。
19.3.2 步骤
应按GB/T 2951.11-2008的8.2进行测量。
19.3.3 要求
见17.5.3。
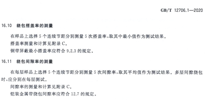
12.增加了绕包带搭盖率和金属带间隙率的测量
1)2008版规定
无。
2)2020版规定
17.11 绕包搭盖率和间隙率
搭盖率和间隙率的测量方法见GB/T 12706.1的规定。
铜带屏蔽最小搭盖率应符合10.2.3的规定。
(10.2.3铜带屏蔽应由一根重叠绕包的软铜带组成。重叠绕包铜带间标称搭盖率为15%,最小搭盖率不应小于5%。要求时,可采用其它结构。)
铠装金属带间隙率应符合13.7的规定。
(13.7 双金属带铠装
当采用金属带铠装和符合8.2规定的绕包内衬层时,内衬层应采用包带垫层加强。如果铠装金属带厚度为0.2 mm,内衬层和附加包带垫层的总厚度应按8.2的标称值再加0.5 mm;如果铠装金属带厚度大于0.2 mm,内衬层和附加包带垫层的总厚度应按8.2的标称值再加0.8 mm。
绕包内衬层和附加包带垫层总厚度的测量值不应小于规定值的80%再减0.2 mm。
金属带铠装应螺旋绕包两层,使外层金属带的中间部位大致在内层金属带间隙上方,每层金属带间隙率不应大于50%。)
GB/T 12706.1-2020的16.10、16.11和附录C规定如下:


13.增加了绕包内衬层和(或)包带垫层厚度测量
1)2008版规定
无。
2)2020版规定
17.12 绕包内衬层和(或)包带垫层总厚度的测量
绕包内衬层和(或)包带垫层总厚度的测量方法见GB/T 12706.1的规定。
绕包内衬层厚度测量值不应小于规定标称值的80%再减0.2 mm。
当采用双金属带铠装时,绕包内衬层和附加包带垫层的总厚度应符合13.7的规定。
19.26 绕包内衬层和(或)包带垫层总厚度的测量
适用时,应按17.12规定取样和进行试验,并符合其规定。
14.修改了弯曲试验圆柱体直径的规定
1)2008版规定


2)2020版规定
18.2.4 弯曲试验
在室温下试样应围绕试验圆柱体(例如线盘的筒体)至少绕一整圈,然后松开展直,再在相反方向上重复此过程。
此操作循环应进行三次。
试验圆柱体的直径不应大于:
——铅套或纵包复合金属箔电缆:
?25(d+D)(1+5%) 单芯电缆;
?20(d+D)(1+5%) 三芯电缆。
——其它类型电缆:
?20(d+D)(1+5%) 单芯电缆;
?15(d+D)(1+5%) 三芯电缆。
式中:
D ——电缆外径,单位为毫米(mm),按17.8测量;
d ——导体的实测直径,单位为毫米(mm)。
如果导体不是圆形,应按公式(8)计算:
………………(8)
式中:
S ——导体标称截面积,单位为平方毫米(mm2)。
本试验完成后,试样应立即进行局部放电试验,并应符合18.2.5规定。
18.2.5局部放电试验
应按GB/T 3048.12进行局部放电试验,试验灵敏度应为5 pC或更优。
三芯电缆的所有绝缘线芯都应试验,电压施加于每一根导体和金属屏蔽之间。
试验电压逐渐升高到2U0并保持10 s,然后缓慢降到1.73 U0。
在1.73 U0下,应无任何由被试电缆产生的超过声明试验灵敏度的可检测到的放电。
注:被试电缆的任何放电都可能有害。
1)2008版规定
无。
2)2020版规定
19.4 铅套厚度测量
19.4.1 取样
准备一个电缆试样。
19.4.2 步骤
应按17.6.2或17.6.3进行测量。
19.4.3 要求
见17.6.1。
17.6铅套厚度测量
17.6.1 概述
根据制造方的意见应采用下列方法之一测量铅套最小厚度。铅套厚度最小测量值不应低于规定标称值的95%再减0.1 mm,见公式(7):
………………(7)
式中:
——铅套厚度最小测量值,单位为毫米(mm)。
17.6.2 窄条法
应使用测量头平面直径为4 mm~8 mm的千分尺测量,测量精度为±0.01 mm。
测量应在取自成品电缆上的50 mm长的护套试样进行。试样应沿轴向剖开并仔细展平。将试样擦拭干净后,应沿展平的试样的圆周方向距边缘至少10 mm进行测量。应测取足够多的数值,以保证测量到最小厚度。
17.6.3 圆环法
应使用具有一个平测头和一个球形测头的千分尺,或具有一个平测头和一个长为2.4 mm、宽为0.8 mm的矩形平测头的千分尺进行测量。测量时球形测头或矩形测头应置于护套环的内侧。千分尺的精度应为±0.01 mm。
测量应在从样品上仔细切下的环形护套上进行。应沿着圆周上测量足够多的点,以保证测量到最小厚度。
1)2008版规定

2)2020版规定
19.16 燃烧特性试验
19.16.2 电缆的成束阻燃试验
该试验适用于ST8无卤护套的电缆。
对于其他材料护套的电缆,当制造商申明电缆有成束阻燃特性时应进行试验。
应根据申明的类别进行成束阻燃试验,阻燃A类、阻燃B类、阻燃C类、阻燃D类的试验要求和方法应分别符合GB/T 18380.33、GB/T 18380.34、GB/T 18380.35、GB/T 18380.36的规定。
19.16.3 烟密度试验
该试验适用于ST8无卤护套的电缆。
试验步骤和要求应符合IEC 61034-2规定。
19.16.4 酸气含量
19.16.4.1 步骤
该试验适用于非金属ST8材料作为外护套的无卤电缆。
试验方法应符合GB/T 17650.1规定。
19.16.4.2 要求
试验结果应符合表5规定。

19.16.5 pH值和电导率试验
19.16.5.1 步骤
该试验适用于非金属ST8材料作为外护套的无卤电缆。
试验方法应符合GB/T 17650.2规定。
19.16.5.2 要求
试验结果应符合表5规定。

19.16.6 氟含量试验
19.16.6.1 步骤
该试验适用于非金属ST8材料作为外护套的无卤电缆。
试验方法应符合GB/T 7113.2规定。
19.16.6.2 要求
试验结果应符合表5规定。

17.修改了黑色聚乙烯护套碳黑含量测试的适用对象
1)2008版规定

2)2020版规定
19.17 黑色PE护套碳黑含量测定
19.17.1 步骤
非阻燃型护套碳黑含量应按GB/T 2951.41-2008第11章规定取样和进行试验。阻燃型外护套的碳黑含量试验要求和试验方法由供需双方商定。
1)2008版规定

2)2020版规定
1)2008版规定


2)2020版规定


20.修改了绝缘的电气试验要求
1)2008版规定

2)2020版规定

21.增加了规定值的修约规则
1)2008版规定
无。
2)2020版规定
B.3 测量值或其计算值与规定值的表示和判定
在判定测量值或其计算值是否符合要求时,应将测试所得的测量值或其计算值与规定值作比较,比较方法应采用修约值比较法,比较规则应符合GB/T 8170的规定。
测量值或其计算值的修约数位通常应与规定值的数位一致。表B.1列出了一些规定值、测量值或其计算值的修约数位。

22.增加了聚烯烃外护套代号
1)2008版规定

2)2020版规定
G.1.1.4 护层代号
聚氯乙烯护套………………………………………………V
聚乙烯或聚烯烃护套………………………………………Y
弹性体护套…………………………………………………F
金属箔复合护层……………………………………………A
铅套…………………………………………………………Q
注1:护层代号包括内衬层和隔离套等。
注2:弹性体护套包括氯丁橡胶、氯磺化聚乙烯或类似聚合物为基的护套混合料。若订货合同中未注明,则采用何种弹性体由制造方确定。
本条在排版、术语表述方面有较多修改,建议电缆工作者对新、旧术语进行对比学习,便于规范。
1)2008版规定
无。
2)2020版规定
G.1.3 产品表示方法
产品用型号(型号中有数字代号的电缆外护套,数字前的文字代号表示内护层)、规格(额定电压、芯数、标称截面积)及本部分标准编号表示。
阻燃电缆产品的表示方法应符合GB/T 19666规定。
24.增加了成品电缆交货长度和标志要求
1)2008版规定
无。
2)2020版规定
G.2.2 交货长度
根据双方协议长度交货,长度计量误差不应超过±0.5%。
重量不超过80 kg的短段电缆,可成圈包装。
G.2.3 成品电缆标志
成品电缆的护套表面应有制造厂名称、产品型号规格及额定电压的连续标志,标志应字迹清楚、容易辨认、耐擦。
成品电缆标志应符合GB/T 6995.3规定。
1)2008版规定
无。
2)2020版规定
G.3 产品安装条件
G.3.1 电缆安装时的环境温度
具有聚氯乙烯绝缘或聚氯乙烯护套或无卤阻燃护套的电缆,安装时环境温度不宜低于0 ℃。
irradiation - 辐射,辐照,照射 将材料暴露于高能量之放射体中,其作用在于改变分子的结构。常见的有照射 PE ,照射 PVC 等。 (9) 投诉
51
