首页 > 成缆 绕包 填充

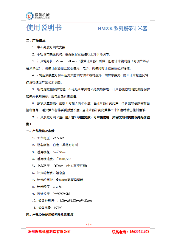
[打包记米] 计米器改造升级解决记米不精准问题

P:2020-06-21 09:34:52

1


barrier factor - 屏蔽因素,隔潮因素 (1) 投诉

P:2020-06-22 13:49:04

2

loop kanal-canal - 线槽(压延机的) (0) 投诉

P:2020-06-23 15:25:23

3

ink cooler - 油墨冷却器(印字机的) (0) 投诉

P:2020-06-23 17:11:21

4

cold-strip - 冷轧带材 (0) 投诉

P:2020-07-03 09:09:49

5

管绞机上可以用吗

qwist cable - 四线组电缆 (0) 投诉

P:2020-07-06 18:46:27

6

wolfboy:

管绞机上可以用吗


管绞机可以用没问题,测试过高速运转,精度没影响。

optical-fibre self-aligning jig - 光纤自调准夹具 (0) 投诉

P:2020-07-07 09:33:20

7

initpintu_副本.jpg

after-treatment line - 后处理生产线 (0) 投诉

P:2020-07-22 08:49:16

8

价格是多少?

casting and rolling - 浇铸和压延 (0) 投诉

P:2021-01-06 16:25:10

9

drying and impregnation - 干燥浸渍,干燥浸油 (0) 投诉

P:2023-01-16 07:55:39

10

concentrical type cotical cable - 层绞式光缆 (0) 投诉

P:2023-11-25 21:19:41

11

这个并不能解决问题

single-ended terminal wire - 单侧终端引线 (0) 投诉

P:2023-12-27 15:28:54

12

wolfboy:

管绞机上可以用吗


177867280:

管绞机可以用没问题,测试过高速运转,精度没影响。

高速是多少速度?

roof conductor - 屋顶避雷线,屋顶避雷针 (0) 投诉

12


你需要登录才能发表,点击登录