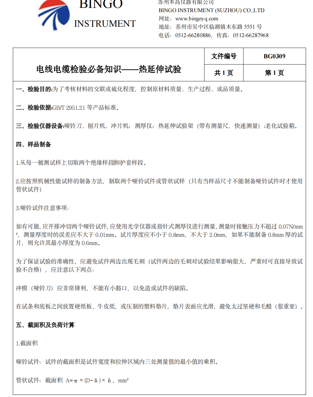
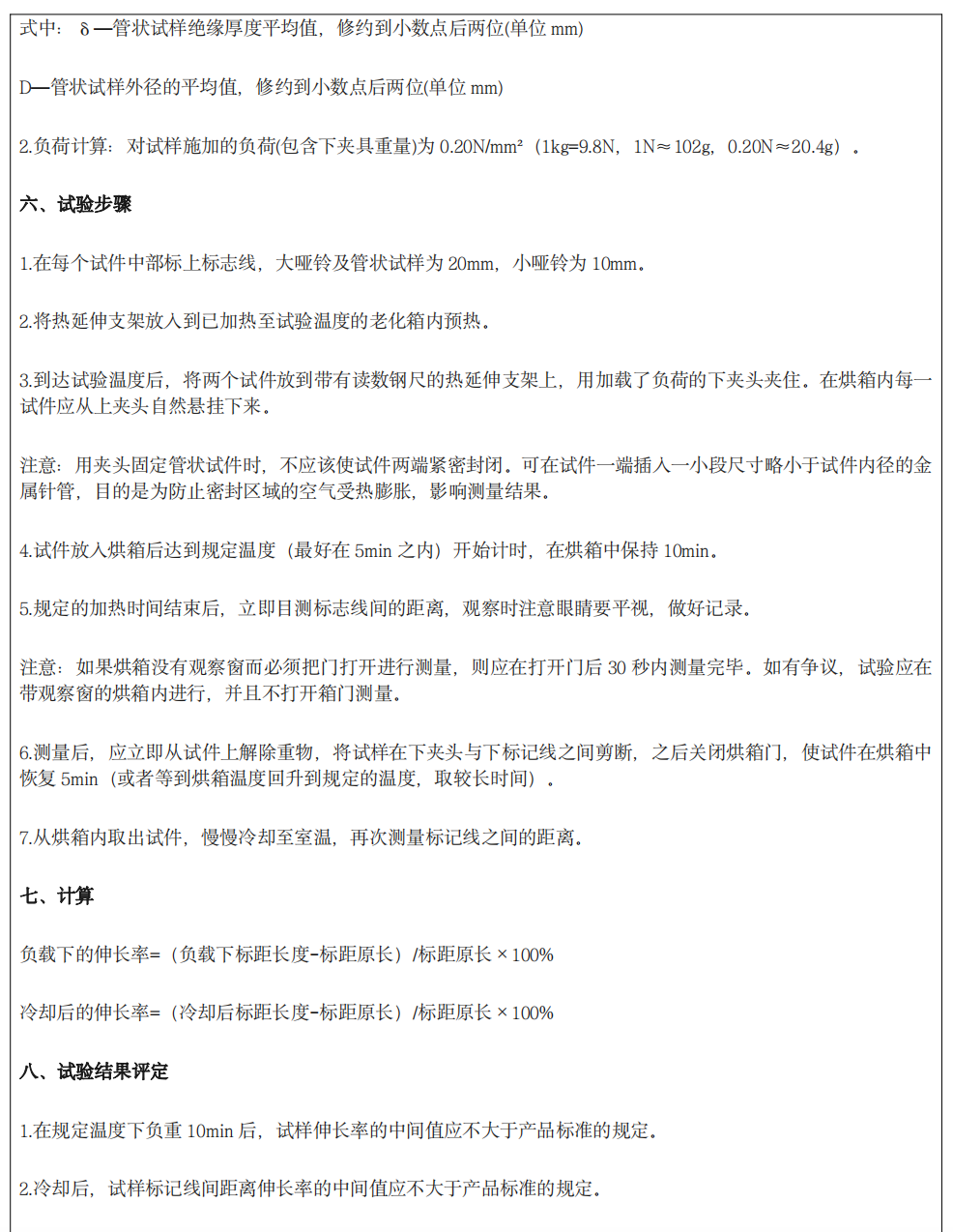
电线电缆网 > 技术资料共享 > 电线电缆检验必备知识——热延伸试验(完整版)
电线电缆检验必备知识——热延伸试验 - 无图版
feiminyiyi --- 2025-03-13 14:01:23
1
snow623009043 --- 2025-03-13 15:46:23
2

et6741 --- 2025-03-14 09:52:13
3
可以参考来用作操作规程!

feiminyiyi --- 2025-03-14 15:11:44
4
et6741:可以参考来用作操作规程!
哈哈,超详细的。
billma --- 2025-09-04 10:49:40
5

