电线电缆网 > 新手区 > 哪个资深技术或者厂家大哥能给我详细解析下一步法和二步法的差异(完整版)

哪个资深技术或者厂家大哥能给我详细解析下一步法和二步法的差异 - 无图版

108179 --- 2025-07-22 14:13:56

1

哪个资深技术或者厂家大哥能给我详细解析下一步法和二步法的差异,大概了解但还是过于模糊,想听大神们说道说道,还望不吝言词。

zhangyuhang564851702 --- 2025-07-22 16:22:10

2

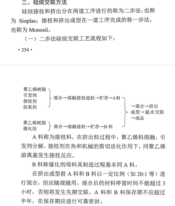
image.png image.png image.png image.png



不给金币都对不起我

108179 --- 2025-07-22 16:31:16

3

zhangyuhang564851702:

image.png image.png image.png image.png



不给金币都对不起我


108179 --- 2025-07-22 16:33:02

4

我是新手,不知道怎么给金币
-- 结束 --