电线电缆网 > 通讯电缆 > 高频对称电缆设计与制造技术(完整版)
高频对称电缆设计与制造技术 - 无图版
gyh --- 2008-12-05 10:36:13
1
高频对称电缆设计与制造技术
|
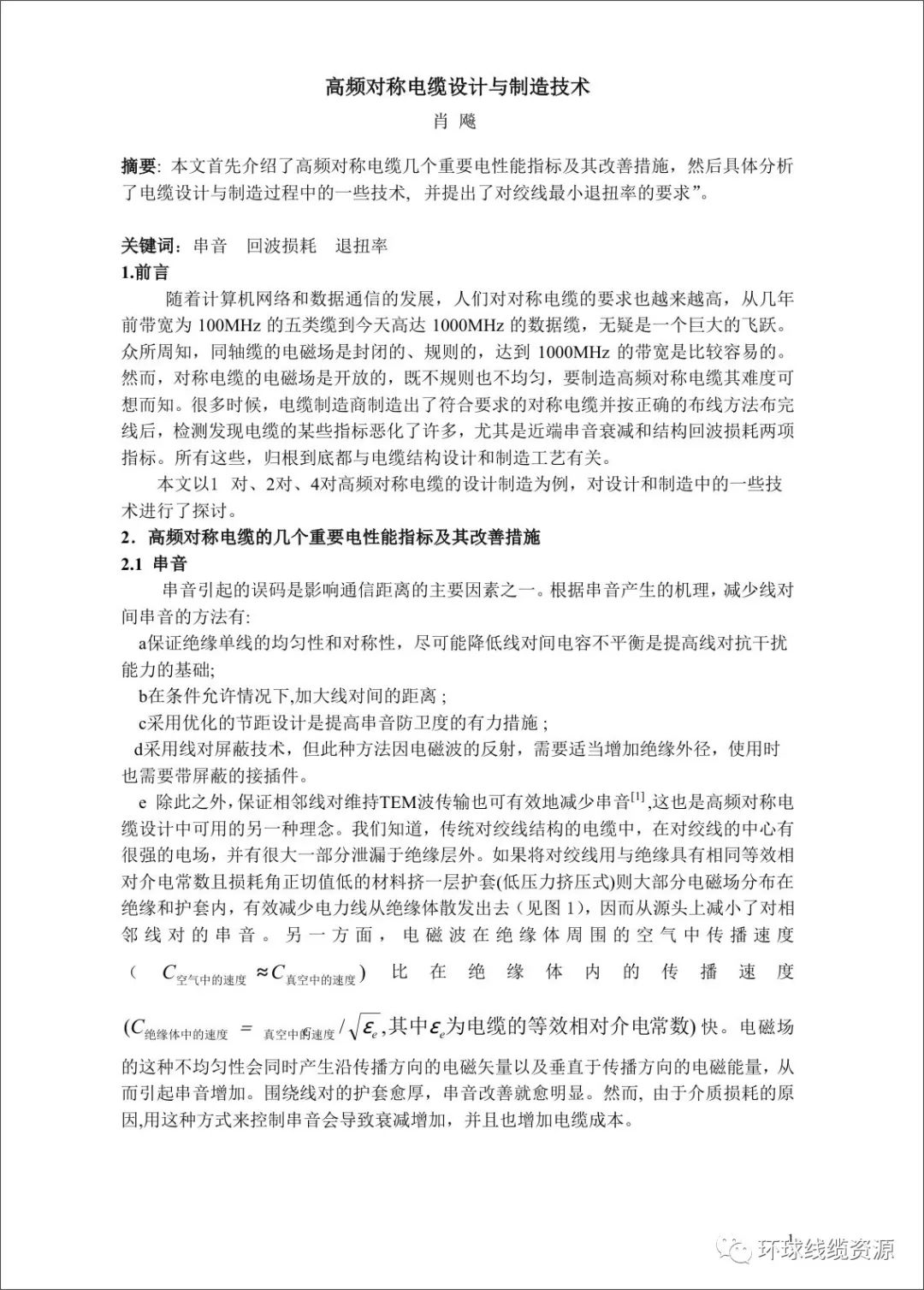
一、前言 随着计算机网络和数据通信的发展,人们对对称电缆的要求也越来越高,从几年前带宽为100MHz的五类缆到今天高达1000MHz的数据缆,无疑是一个巨大的飞跃。众所周知,同轴缆的电磁场是封闭的、规则的。达到1000MHz的带宽是比较容易的。然而,对称电缆的电磁场是开放的,既不规则也不均匀,要制造高频对称电缆其难度可想而知。很多时候,电缆制造商制造出了符合要求的某些指标恶化了许多,尤其是近端串音衰减和结构回波损耗两项指标,所有这些,归根到底都与电缆结构设计和制造工艺有关。本篇以1对、2对、4对高频对称电缆的设计为例,对设计中的一些有关问题进行了探讨,有关于制造技术将在另一篇论文中论述 二、高频对称电缆的几个重要电性能指标及其改善措施 (一)串音 串音引起的误码是影响通信距离的主要因素之一。根据串音产生的机理,减少线对间串音的方法有: 1.保证绝缘单线的均匀性和对称性、尽可能降低线对间电容不平衡是提高线对抗干扰能力的基础; 2.在条件允许情况下,加大线对间的距离; 3.采用优化的节距设计是提高串音防卫度的有力措施; 4.采用线对屏蔽技术、但此种方法因电磁波的反射,需要适当增加绝缘外径、使用时也需要带屏蔽的接插件; 5.保证相邻线对维持TEM波传输也可有效地减少串音,这也是高频对称电缆设计中可用的另一种理念。我们知道、传统对绞线结构的电缆中,在对绞线的中心有很强的电场,并有很大一部分泄漏于绝缘层外。如果在对绞线外层再挤包一层与绝缘具有相同的等效相对介电常数且损耗角正切值低的护套(挤压式),则大部分电磁场分布在绝缘和护套内,有效减少电力线从绝缘体散发出去,因而从源头上减小了对相邻线对的串音。另一方面,电磁波在绝缘体周围的空气中传播速度C空,(C空≈C0,其中C0为真空中传播速度)大于绝缘体内的传播速度C绝(C绝=C0/√εe,其中εe为电缆的等效相对介电常数),即C空>C绝。电磁场的这种不均匀性作用下,会同时产生沿传播方向的电磁矢量以及垂直于传播方向的电磁能量,从而引起串音增加。因此,围绕线对的护套愈厚,串音改善就愈明显。然而,由于介质损耗的原因,用这种方式来控制串音却会导致衰减增加。 但是,为了保证电缆一定的特性阻抗值,由于护套的加人则需要增加绝缘外径或增加绝缘的发泡度,最终电缆的衰减并不会增加多少,有时反而略低。另外,当串音得到有效控制时,即使信号衰减增加了,但传输信号时的信噪比却增加了。因此,为了尽可能降低衰减,采用这种思路设计的电缆通常采用泡沫绝缘和护套。 (二)特性阻抗与结构回波损耗 特性阻抗Zc,是电缆回路上任意点电压波与电流波之比,并与电缆一次参数有如下关系:
式中,R、L、G、C分别为对称回路的交流电阻、电感、导体间介质电导和导体间互电容;ω为信号的角频率。在高频下无屏蔽对称电缆的特性阻抗可近似表示为:
式中,εe值与绝缘材料、绝缘类型、线对间填充介质的相对介电常数有关;s为回路两导体的中心距;d为导体直径。在实际中常用输人阻抗Zin来表述电缆的特性阻抗,其定义如下:
式中:Z0为终端开路时的阻抗测量值;Zs为终端短路时的阻抗测量值。 由于电缆结构的不均匀性,信号在传输过程中会产生波的反射,反射波在某些频率点相互迭加,当反射波幅值极大时,电缆的传输性能会在这些频率点上甚至整个频宽范围内急剧恶化。因此,输人阻抗频率扫描曲线是一条起伏颇大的随机分布曲线。通常用结构回波损耗来描述这种波动情况。结构回波损耗SRL定义如下:
式中,Zm为拟合阻抗。由此定义可见,SRL实质是描述Zin围绕Zm波动大小的一个指标。引起Zin波动的原因是电缆部件存在着突发性或周期性的结构偏差或缺陷,如绝缘外径波动、导体直径波动、绞对时绝缘单线在节点处周期性压伤、绝缘发泡不均匀、绝缘偏心时绞对过程因单线的自转造成两导体中心距s呈周期性的正(余)弦函数波动等。其中周期性的结构偏差或缺陷对SRL危害最大。由于输入阻抗与制造过程中的诸多随机缺陷有着极为直接的关系,而制造过程中这诸多的随机缺陷之间又彼此间相互关联,相互影响,错综复杂,因而难以分析输人阻抗与某个缺陷的定量关系。但通过长期的生产实践得知,生产过程中随机缺陷较小而造成的阻抗波动很小时,SRL曲线上只出现小的尖峰。极轻微的周期性结构不均匀造成的影响与其它缺陷造成的影响迭加一起,最终也会呈现出随机性的波动,这与同轴缆的情况有所不同。当较严重的周期性不均匀缺陷时,且相邻点间的距离等于电缆传输信号波长的一半时,在此频率点及其整数倍频率点上将出现显著的尖峰,即有以下关系:
式中f为SRL:出现尖峰的最低处的频率值(MHz),T为结构波动周期长度单位(m)。某企业在生产六类缆时,四对线的结构回波损耗曲线总是在60MHz, 120 MHz和180 MHz处出现SRL峰值。通过式(5)计算得出T应在1.9 m左右并以此查找原因,最终发现是成缆机出现了故障,造成成缆节距的周期性大幅度波动。 (三)衰减 衰减是影响传输距离的又一重要因素,其值由以下三部分组成: α=α1+α2+α3 式中,α1金属衰减。主要由线对中两根导线因高频电阻产生的衰减和对周围金属(导线和屏蔽)反射电磁波而产生的衰减组成;介质衰减α2与介质的损耗、工作频率和工作电容有关,其值近似与频率成正比;阻抗不均匀时波反射引起的附加衰减α3 是由于阻抗不均匀造成波的反射,减小了波向前传输的量,造成终端信号的减弱,其等效于有以附加的“衰减”,这是造成衰减曲线在高频下出现“波纹”的主要原因。这种“波纹”可能导致个别频率点上衰减不合格。 降低衰减的主要途径是: 1.选用介电常数和tgδ都低的绝缘料; 2.采用合理的绝缘形式,如采用泡炸实心皮或泡沫或皮-泡-皮的绝缘型式; 3.足量的导体尺寸、减小电缆结构偏差和缺陷。 (四)相时延和不同线对间的相时延差 相时延是决定高频对称电缆通信距离的关键参数之一。有些通信协议对数据帧的最小长度有明确规定,若链路的相时延过大(与电缆的相时延和链路上设备延时有关),在冲突发生时易造成数据帧的丢失。从传播速度Vp∝1/√εe可知,使用等效相对介电常数较小的绝缘结构是降低相时延的重要途径。线对间的相时延差过大会导致并行传输数据时帧的错误。减小线对间总的绞合系数差值或调整绝缘发泡度或微调绝缘外径是解决相时延差的主要措施。 三、高频电缆设计时需要注意的问题 设计高频对称电缆时,首先要保证其电气性能和机械物理性能满足相应要求。在设计时最好采用计算机进行优化设计,尽可能采用结构简单、加工容易的方式。 电缆产品最终是要用到具体的环境中去的,电缆被安装后也应具备良好的传输性能。这就要求电缆具有良好的抗拉、抗压及良好的适应于正常使用环境的能力,如室外高频对称电缆宜采耐候护套材料并具备良好的防潮能力;高温环境下使用的高频对称电缆应采用耐高温的材料如四氟乙烯-六氟丙烯共聚物(FEP)、辐照交联聚乙烯等。其次,因与接插件配套的原因,高频对称电缆的结构尺寸还应满足与相应接插件相匹配的要求。然而,这个两个问题并未引起所有高频对称缆御造商的重视。 最后,还应重视电缆的性价比。不恰当地采用高性能的材料或加工工艺,或过大的性能指标裕度均会带来过高的制造成本,降低性价比。 |
gyh --- 2008-12-05 10:40:06
2
四、常用高频对称电缆结构
(一)常用高频对称电缆结构概述
目前,常用的对称电缆结构有许多种,但其结构及材料通常为:
1.导体
通常采用圆形金属导线。根据使用的频率和使用的环境不同,常用的材料有:
(1)裸铜导体,使用最广的一种;
(2)镀银铜线,用于频率较高的情况。由于集肤效应的缘故,其高频电阻较小,因而金属衰减也小些,其次当采用氟塑料等绝缘材料时,其镀银层还具备较强的抗腐蚀作用,因而使用性能较好;
(3)铜包钢,由于铜包钢线的抗拉强度和挠性均较大,因此常常用于抗拉要求较高的平行线。
2.绝缘材料及绝缘形式
最常用且最经济的绝缘材料是聚乙烯(PE)。其次,在有些使用场合还会用到氟塑料、辐照交联聚乙烯等。绝缘型式最常用的是实心绝缘,有时为了降低蓑减和缩小电缆尺寸也用泡沫或泡沫实心皮、皮-泡-皮绝缘型式。由于化学发泡不均会加大电容不平衡和降低机械性能(机械强度低会导致绝缘严重变形,影响SRL),同时发泡剂分解残留几物易吸潮使介电常数上升而影响电缆的传输质量;故泡沫/实心皮、泡沫绝缘有逐渐被物理发泡取代的趋势。如果采用化学发泡也宜选用品质优良的高密度聚乙烯(HDPE)发泡料(如联碳公司HDPE发泡料,牌号DGDA 3487,此料发泡度在50%以内时,其泡孔质量与物理发泡效果相当)。由于低密度发泡料的机械强度较低、在后序工序或使用过程中容易、变形,影响SRL指标,因此宜少用。
3.线组结构
常见的线组结构为对绞组,偶尔也会遇到星绞组。目前,还有不少的电缆采用粘连绝缘线结构,以确保对称线两导体之间中心距S值在制造和使用过程中的波动和变化尽可能小,以提高阻抗的均匀性。图1显示了粘连线对与普通线对电缆在弯曲后S的变化情况。
.files/51201.gif)
4.缆芯结构
为了要保证缆芯中线对间分布电容的均匀性,以提高串音衰减和回波损耗,线组构成缆芯时通常为采角规则统合而不采用束绞。
5.屏蔽
根据电缆对抗外来干抚能方要求及使用要求的不同,常用的结构有单个线组屏蔽、分组屏蔽或总屏蔽几种。使用的材料常常为复合铝箔、复合铜箔,铜线、镀锡铜线或镀银铜线编织等。在普通线对外绕包铝箔屏蔽时,由于线组表面不平整会导致屏蔽层也不是一个理想的圆柱体,导体离屏间距时近时远,造成SRL值不理想。因此,在条件允许时应尽可能采用线对护套的结构,因为在线对护套外加屏蔽时,屏蔽离导体距离的波动情况大为改善,能有效地提高SRL值。
6.护套
根据使用环境的要求不同,常用的护套材料有聚氯乙烯(PVC)、线性低密度聚乙烯(LLDPE)、橡胶、聚偏氟乙丙烯及其它阻燃材料。
(二)常用的高频对称电缆结构及其优缺点分析
以下各图为常用的高频对称电缆典型结构。这些结构的差异主要是因其使用场合或电缆带宽不同而引起。现分别对其进行评述:
1.图2a,b分别为常见的三、四、五类和超五类非屏蔽型(UTP)和屏蔽型(FTP)电缆结构。其优点是结构紧凑\加工方便,缺点是电缆安装后的传输性能可能因电缆受拉、受压而出现较大幅度降低。
.files/51202.gif)
2.图3为常见的带十字塑料骨架和带腔形塑料骨架的六类缆结构。其优点是电缆抗拉、抗压较强(尤其是后者更抗压),因而具有较好的安装性能,其次,线对被十字塑料骨架分隔后,电缆的串音指标也有所改善。缺点是电缆外径较大、需要加工骨架。
.files/51203.gif)
3.图4a为带内护套的屏蔽星绞组电缆。其优点是抗拉、抗压能力较强,电缆安装前后的结构稳定性和电气一致性较好,线组屏蔽加在有护套的线组上,导体与屏蔽间的距离波动较小,因而具有较好的SRL值。缺点是制造工艺较复杂,以及线组挤包护套后,绝缘外径、衰减,传输时延等均略有增加。
4.图4b为带护套的屏蔽对绞组电缆。其优点是抗拉、抗压能力较强,电缆安装前后的结构稳定性和电气一致性好,线对屏蔽加在有护套的线对上,导体与屏蔽间的距离波动较小,因而具有较好的气SRL值。由于是单对线结构,不存在电缆内部串音的问题,因此对绞组可用平行线代替,内护套材料也可与绝缘料不同。缺点是制造工艺较复杂线、对挤包护套后,绝缘外径、衰减、相时延等均略有增加。
5.图5a、5b分别是为带护套的非屏蔽和屏蔽对绞组电缆。其优点是抗拉、抗压能力较强,电缆安装前后的结构稳定性和电气一致性好。线对的两导体中心距波动较小,因而具有较好的SRL值。另外,由于充分利用了维持TEM传播的模式,故其组间的串音也改善很多。缺点是制造工艺较复杂,线组挤包护套后,绝缘外径、衰减、时延等均略有增加。
.files/51204.gif)
6.图6为特殊条件下使用的非屏蔽对绞组电缆。其优点是杭拉、抗压能力较强、电缆安装前后的结构稳定性和电气一致性好,绝缘导体相互粘连,单导体无法实现独立旋转,确保导体间距的一致性,而达到极其稳定的阻抗和线对优异的平衡性能。线对的两导体中心距波动较小,因而具有较好的SRL值。另一方面,由于充分利用了维待TEN传播的模式,故其线组间的串音也改善很多。缺点是制造工艺较复杂,线组挤包护套后,绝缘外径、衰减和时延等均略有增加。
.files/51205.gif)
7.图7为传输频率可达lGHz以上的平行粘连线结构。为了减少集肤效应影响,用镀银退火铜线作为导体。由于在1 GHz频带内,如果采用对绞结构,要想改变线对间的绞合节距使它们互木午扰很难做得到,也很难用屏蔽把每一个线对独立分隔,因为在屏蔽内很可能形成间隙。另外,由于屏蔽和信号线间的距离有波动也会引起阻抗的波动。此外,如果这些芯线绞合不均匀,那么一根单线与线对另一根线的长度就不一样,而这种差异很可能导致信号传播延时畸变。为此,采用了物理发泡绝缘的平行粘连线结构。粘连线的S值变化很小,确保了SRL值。由于每个线组都采用了铝箔绕包屏蔽(因此,没有节距时也不会造成线组间的串音。为了保持电磁场的对称性,图7a所示结构中,屏蔽连通线(接地线)用了两根,尽管这会带来衰减的轻微增加,但其它指标得到改善,因此也是值得的。
.files/51205.gif)
五、结束语
本文介绍了高频对称电缆几个重要电性能指标及其改善措施,提出了设计时需要注意事项,最后还介绍了常用的几种典型结构、特点和应用、可供有关人员参考。至于如何通过各种制造工艺,掌握主要技术关键来制造高频对称电缆,将在《对称电缆设计与制造技术之二》的论文中论述。
| 信息来源: |
bttiankong --- 2009-08-07 15:44:21
3
SOLOC --- 2019-04-12 07:26:40
4











.files/51180.gif)
.files/51181.gif)
.files/51182.gif)
.files/51183.gif)
.files/51184.gif)